QuotesGram
  • Join
  • Authors
  • Topics
  • Movies
  • TV Shows

Business Process Management Quotes

Thank you! Don't forget to confirm subscription in your email.

Process Quotes
Business Quotes
Management Quotes
Management Quotes
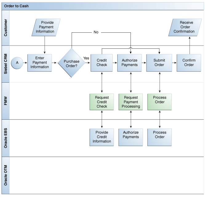
... Siebel CRM Integration Pack for Oracle Order Management: Order to Cash
Optimizes Customer Quotes, Service Contracts, Project Milestones ...
Enterprise-wide Business Process Management (EBPM), Process-managed ...
Figure 6 - The Provide Customer Quote Service
NexxLinx business process management quote
Peter Drucker
The management process:
Performance Management Enterprise Information Management Business ...
Funny Quotes Contact Us DMCA Notice
Innovation Management: SYSTEMIC INNOVATION: 7 Areas of Innovation ...
... _better_business_bureau_quotes_famous_speakers_quotes_newark.gif
Home » Search results for
Credited Innovationmanagement
innovation process management business process cartoons business ...
... of
Example: process „Lead-to-cash“ with SAP Process Observer features ...
Email Like Liked × Save Private Content Embed Loading embed code ...
This business process outsourcing contract win expands our work for ...
... Customer Relationship Management Application Fundamentals
Complete Marine Services Solution including Sales Management, Project ...
MindField Workflow Product Brief
Home » Search results for
There are four basic principles to CQI (1) –
Business Continuity Management: How to Prepare for the Worst
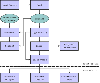
Figure 1-3 Order to Cash Business Process Flow (2 of 2)
Main Process: Insurance Quote Flow (Click to enlarge)
The conundrum is that every policy and procedure that makes a company ...
Systematic Process Obtain
Software AG explica cómo demostrar el ROI en el BPM. Webinar en
说明 Design Management in brief.jpg
links for additional resources for managing change and innovation
Identify the Processes that Matter
Description of
Business Process Improvement (BPI)
Understanding the Oracle Product Master Data Management Integration
... businesses business process management and consulting services
Figure 1-3 Order to Cash Business Process Flow (2 of 2)
Our Profit Improvement services include:
50 Motivational Business Quotes
... initiate the Create Sales Quote process, the following events occur
Business Process Improvement Quotes Business Improvement Quotes Post Title : Famous Business Quotes Famous Business Quotes Money Management Quotes That Will Make You Think or Crack You Up ... Money Management Quotes ... probably trust in lord business warmth business quotes as long as Quotes For Business Training ... Inspiring & Successful Quotes for Small Medium Business Entrepreneur Success Quotes Business Home Leadership Technology Education Marketing Design More Topics Organizational Management Quotes Management Quotes Graphics Quotes On Leadership Management 20 Best Anger Management Movie Quotes Anger Management Movie Quotes Positive Quotes More Positive Management Quotes 50 Motivational Business Quotes Motivational Business Quotes Good business leaders create a vision, articulate the vision ... Quotes About Business The Two-Step Time Management Rule: 1. Plan your day to achieve your ... Management Inspirational Quotes

Quotes

  • Authors
  • Topics
  • Movie Quotes
  • TV Show Quotes

QuotesGram

  • About Us
  • Contact Us
  • Quote of the Day

Terms

  • Privacy Policy
  • Terms & Conditions
  • Copyright Complaint

Follow Us

  • Facebook
  • Twitter
  • Pinterest
  • Instagram

Share Quote

Report Quote

Your intellectual property
Thank you!

Add Quote




Thank you!

Login with

or
Looking to create an account?
Forgot your password?
Already have an account? Login