QuotesGram
  • Join
  • Authors
  • Topics
  • Movies
  • TV Shows

Group Process Quotes

Thank you! Don't forget to confirm subscription in your email.

Process Quotes
Group Quotes
Underwriting/Claims Risk Management
After meeting with the boss, the headsalesperson mustered the troops.
Flip to back Flip to front
Joint Command Nims
If you have any young friends who aspire to become writers, the second ...
whiteboard with tagclouds
... quotes, Ed Sykes, motivational speaker, VA, The Sykes Group
Fighting “We’ve Always Done It This Way” in Workplaces ...
Customer experience and innovation expert Woody Bendle is here on the ...
Price is what you pay. Value is what you get. - Warren Buffett
Challenge the Process – (Quote of the Day)
Leave a Reply Click here to cancel reply.
Research into NSI and ISI
... New York Business Insurance Quotes, New York Family Office Insurance
Copy the link below to share an image of this quote:
... and learning is where the miracle process all begins.’ – Jim Rohn
Strategy Implementation Process
Enterprise Performance Management | Peloton
Clean up your messy ITAD process
quotes about process improvement
download this Group Bidnyjiren Content Quotes Failed Relationships ...
Gary Jackson Project Management No Comments
How-To Navigate Through the Quote Process in Infor Distribution
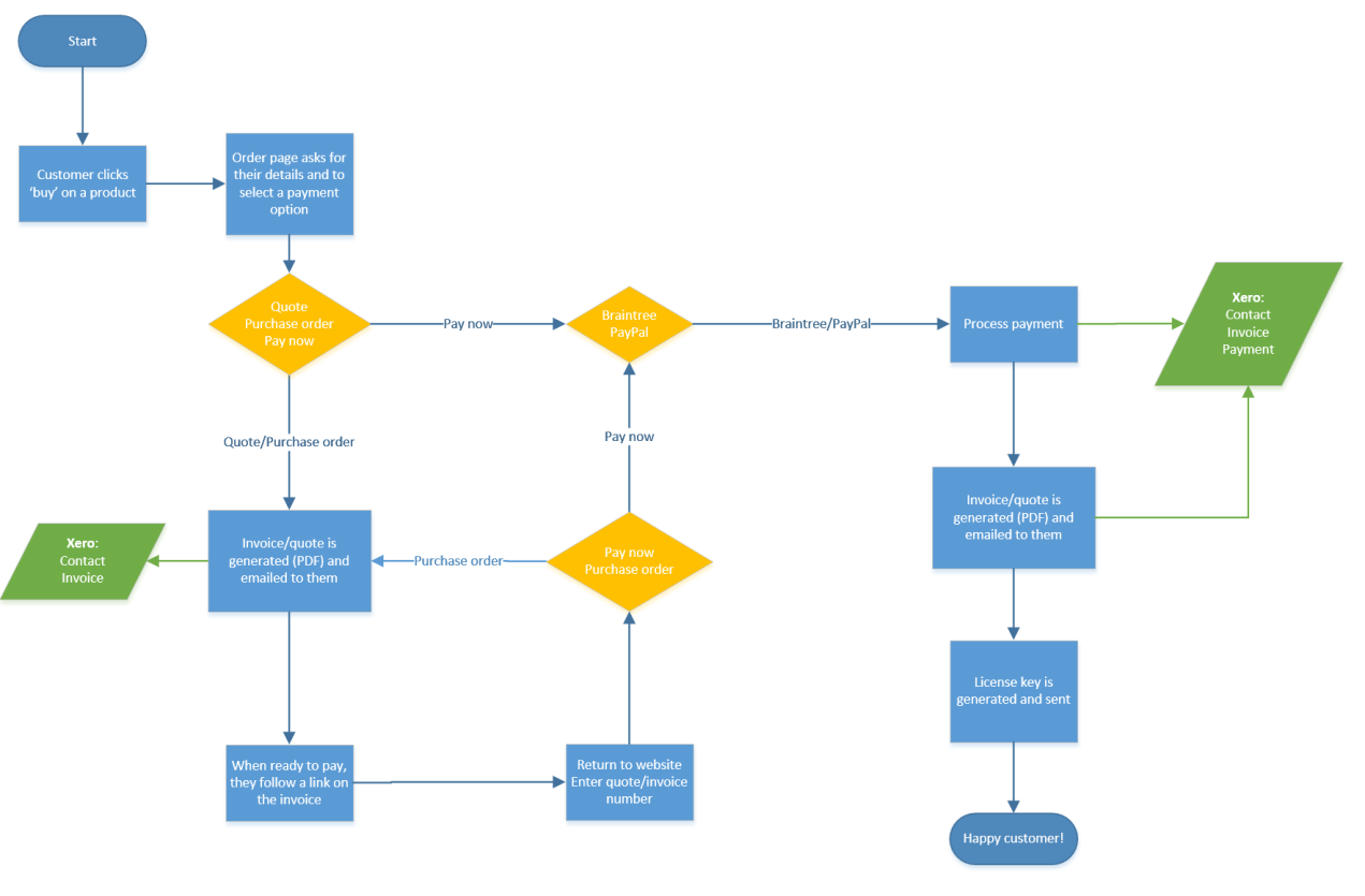
Selling software: Processing Orders
... detail from Maryland's premium process flowchart draft. (MHBE graphic
Exception and process dependancies
need more than a bedtime story, I need more than a youth group God.I ...
Description Closing Process Group Processes.jpg
Agile Development Process
in the Initiation, Planning, Execution and Closing Process Groups ...
Sw Development Process
Peace is the result of retraining your mind.
Flip to back Flip to front
Business Process Improvement Quotes
Download Plugin ...
Setting One Style's Price for the Entire Group
Project+management+process+groups+interactions+and+processes+poster
Sheds and Garages The 11 commandments for analysing shed quotes
... is a lifelong journey: the Recovery Support Group is here to help
Website Application Development Process
Posted on Sunday, 17 March
Trust Quotes, Pictures,Have Faith and Trust Yourself Inspirational ... Trust Inspirational Quotes make you think deep quotes that make you think deep quotes that make ... Deep Quotes That Make You Think Business Process Improvement Quotes Business Process Improvement Quotes Copy the link below to share an image of this quote: Process Quality Quotes Lean Process Improvement Quotes Lean Process Quotes Learn to transform your organization using Lean and Lean Six Sigma ... Lean Process For Change Quotes Picture Quotes About Life Tagged With: alan lakein quotes ... Planning Quotes Writing Quotes Writing Quotes Trust The Process Quote Process Change Quotes Software» Process Diagram Software Process Quotes Trust the process of life Trust The Process Quotes Process Improvement Quotes Process Improvement Quotes

Quotes

  • Authors
  • Topics
  • Movie Quotes
  • TV Show Quotes

QuotesGram

  • About Us
  • Contact Us
  • Quote of the Day

Terms

  • Privacy Policy
  • Terms & Conditions
  • Copyright Complaint

Follow Us

  • Facebook
  • Twitter
  • Pinterest
  • Instagram

Share Quote

Report Quote

Your intellectual property
Thank you!

Add Quote




Thank you!

Login with

or
Looking to create an account?
Forgot your password?
Already have an account? Login