QuotesGram
  • Join
  • Authors
  • Topics
  • Movies
  • TV Shows

Jade Victorious Coffee Quotes

Thank you! Don't forget to confirm subscription in your email.

Coffee Quotes
Victorious Quotes
Jade Quotes
Victorious-1x03-Stage-Fighting-ariana-grande-20778764-1280-720
Related Pictures jadelyn quot jade west and
Related Pictures vega cat valentine 400 x 294 192 kb gif credited to ...
love #my #bed #i love my bed
ask jade west
Thanks. But I’d hate to do modelling. It just seems so boring and ...
Funkarhungama.com - funkarhungama.com - de beste bron van informatie ...
Tori” Vega/Beck Oliver (Victorious)Because when she spilled coffee ...
Bibble Food Victorious
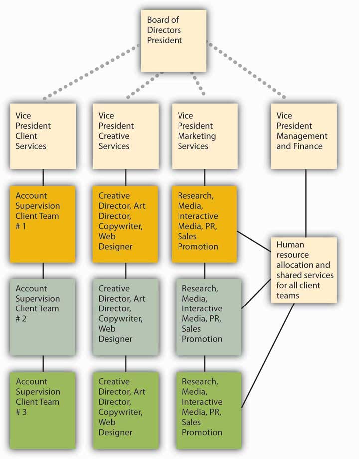
advertising agency structure ppt
Related Pictures vega cat valentine 400 x 294 192 kb gif credited to ...
Independant Jade roleplay blog. Ships: Bade, RADE, Jandre, Jori)
preview
Happiness is a cup of coffee and a really good book
Victorious Wiki Navigation
Related Pictures vega cat valentine 400 x 294 192 kb gif credited to ...
the new girl was just apologizing for spilling coffee on my shirt
Victorious Beck And Tori Kiss Full Episode
Related Pictures jadelyn quot jade west and
james pickens jr. james pickens jr.
Victorious Jade Tattoo...
GET DISCOVERED
293083-ariana-grande-of-nickelodeon.jpg
One of the things that makes the Catholic Church unlike Protestant ...
jade westbefore cachedcan someone respond with a jade west scowled
Jade's Profile Video This is my profile video. Deal with it. And click ...
Jadelyn Quot Jade West And Coffee Coolspotters
Http makeagif.com media 9-22-2012 PjqMD5
Related Pictures avan jogia gif on tumblr
Pop Goes my Charles Jourdan Cherry!
Related Pictures jadelyn jade west and victorious photograph
Season 1 / Episode 1: - Pilot
Victorious Beck And Tori Kiss Full Episode
Related Pictures jadelyn quot jade west and
Jadelyn Quot Jade West And Coffee Coolspotters
Related Pictures avan jogia gif on tumblr
liz gillies personal
james pickens jr. james pickens jr.
advertising agency structure ppt
Cat is seen dancing backstage to Tori's song
Victorious Beck And Tori Kiss Full Episode
Related Pictures jadelyn quot jade west and
jade west is back
love water. [It goes with everything].
The Harder The Battle, The Sweeter The Victory Victory Quotes cat valentine quotes Cat Valentine Quotes victorious funny lines - Victorious Picture Funny Victorious Quotes jade west victorious quotes Jade From Victorious Quotes cat valentine ariana grande funny stupid hamburger Victorious Cat Valentine Quotes Jade West Quotes tori fixes beck and jade Jade West Mean Quotes Jade West - Favorite Quotes (Season Three) Jade West Quotes Victorious Quotes Quotes From Victorious Abraham Lincoln quotes about religion Abraham Lincoln Quotes albert-einstein-quotes.png Albert Einstein Quotes Bill Gates Quotes I choose a lazy person to do a hard job. Because a ... Bill Gates Quotes Best Bob Marley Quotes 2013 5 Bob Marley Quotes

Quotes

  • Authors
  • Topics
  • Movie Quotes
  • TV Show Quotes

QuotesGram

  • About Us
  • Contact Us
  • Quote of the Day

Terms

  • Privacy Policy
  • Terms & Conditions
  • Copyright Complaint

Follow Us

  • Facebook
  • Twitter
  • Pinterest
  • Instagram

Share Quote

Report Quote

Your intellectual property
Thank you!

Add Quote




Thank you!

Login with

or
Looking to create an account?
Forgot your password?
Already have an account? Login