QuotesGram
  • Join
  • Authors
  • Topics
  • Movies
  • TV Shows

Configuration Quotes

Thank you! Don't forget to confirm subscription in your email.

Home » Software Asset Management » SAM Project Pitfalls [Cartoon]
... friends, there are no friends”: on a quote attributed to Aristotle
mpls vpn configuration example
598a0fdcb1740ac661e1f45c7e721780.jpg
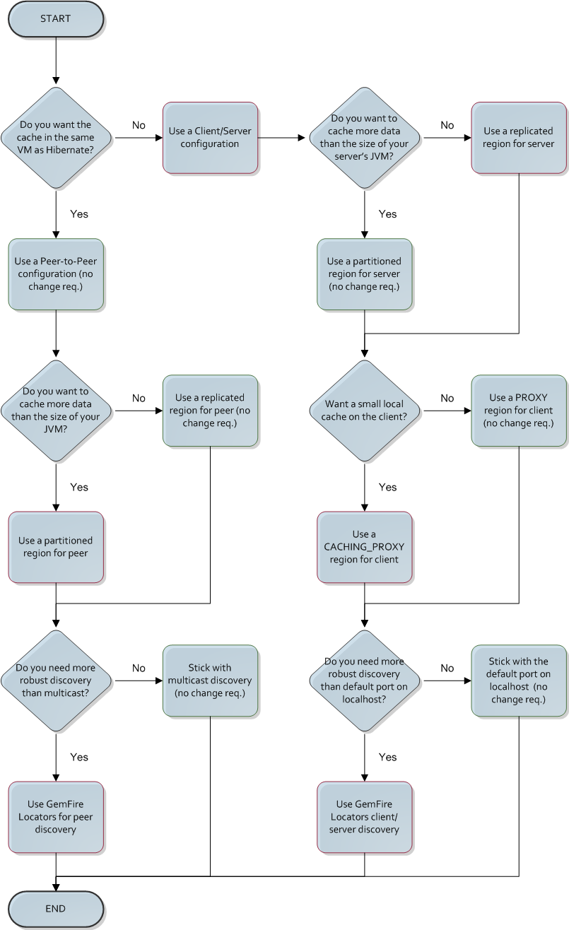
Advanced Configuration (Hibernate Cache Module)
Page Layouts Configuration – Product 2.4Assign YP Quotes layout to ...
job configuration print quote
The approved work orders are then handed over to the respective ...
For enable the VAT column in the project quote template just change ...
How do I set GNOME 3 (fallback) icon theme to Tango?
... of pages), Document Configuration, and Advanced Finishing Options
Figure 5.2. Shows DHCP adminstration page
... com Printing Expert / Ask a Smartpress.com Expert: Save a Print Quote
Go into quote configuration under Administration > Current Company ...
quotes, quotations, wise people look. Inspirational British Quotes ...
cisco 800 series router configuration
Whew. Now when you enter text and hit the search button, your default ...
Noble Gas Configuration for Neon
network has spatiality - the particular geographical configuration ...
Sideshow Image
Overview of Layout Configuration Settings
feature to make your very complex quote and complicated quote ...
QuoteWerks insert Autotask Products and Services
System Center Configuration Manager 2012 R2
Step 3. SAVE THIS FILE by clicking File , then Save As from the menu ...
quotes for technical projectsProposal Configuration/Data Management ...
Funny Quotes Contact Dmca
The configuration screen consists of three parts, the quote formats ...
... from the Layout Configuration Settings page and added to the layout
Electron Configuration For
Figure B - Parsed Quote Template Tags
IMAGE- 'The Line,' a post on Blatty's 'The Ninth Configuration'
Ana Boeing 787 Seat Configuration
Drake Emko & Jen Brodik's Hackles
... Job Configuration.” Click this link and a new window will pop open
vanadium electron configuration
... have the configuration of private derangement. Picture Quote #1
Yankee Stadium Football Configuration
share facebook twitter pinterest buy new $ 52 97 the ninth
Helium Electron Configuration
feature to make your very complex quote and complicated quote ...
Electron Configuration Periodic Table
configuration management process flow
The quotation file ‘Humor.txt’ was downloaded from here , but any ...
Configuration Quotes
Customer Quotations Extension for Magento - Screenshots
Abraham Lincoln quotes about religion Abraham Lincoln Quotes albert-einstein-quotes.png Albert Einstein Quotes Bill Gates Quotes I choose a lazy person to do a hard job. Because a ... Bill Gates Quotes Best Bob Marley Quotes 2013 5 Bob Marley Quotes Bruce Lee Quotes Bruce Lee Quotes Buddhism quotes, buddhism quotes on life, buddhist sayings Buddha Quotes Confucius Beauty Quotes Confucius Quotes john f kennedy jfk quotes 6 John F. Kennedy Quotes John-lennon-quote-on-life.jpg John Lennon Quotes Mahatma Gandhi Quotes Mahatma Gandhi Quotes ... monroe quotes marilyn monroe love quotes marilyn monroes quotes quotes Marilyn Monroe Quotes mark twain quotes sayings Mark Twain Quotes

Quotes

  • Authors
  • Topics
  • Movie Quotes
  • TV Show Quotes

QuotesGram

  • About Us
  • Contact Us
  • Quote of the Day

Terms

  • Privacy Policy
  • Terms & Conditions
  • Copyright Complaint

Follow Us

  • Facebook
  • Twitter
  • Pinterest
  • Instagram

Share Quote

Report Quote

Your intellectual property
Thank you!

Add Quote




Thank you!

Login with

or
Looking to create an account?
Forgot your password?
Already have an account? Login