QuotesGram
  • Join
  • Authors
  • Topics
  • Movies
  • TV Shows

Constant Flow Quotes

Thank you! Don't forget to confirm subscription in your email.

P18 Constant Flow Gear Pumps-2[C]P14 10/12.5LF01H16LSS for ...
Go with the flow and follow change. Why? Because the only constant in ...
Funny Quotes Contact Dmca
View Product Details: Mechanical Constant Flow Rate Damper
Continuous Flow Particle Surface Area Measurements - Xigo Nanotools ...
Joined: 15 Mar 2007
Bosch 26e Electronic Highflow Antifrost - Continuous Flow Hotwater
Accessories for Sorvall Contifuge
... - The flow of migration is not this inexorable, constant increase
Constant labor of one uniform kind destroys the intensity and flow of ...
Sparus™ Pump with Constant Flow Technology™ and Point Four™ PLC ...
... quote- all provides energy to the constant vibrational flow of the
... constant flow of new ideas whilst drawing in British heritage
Continuous Process Improvement Management System
... caterpillar #butterfly #inspiration #newbeginnings #quotes #love #life
Portable Oxygen Concentrators Continuous Flow
The PentAir continuous flow respirator is designed with quality ...
For a discounted price quote fill out below and click “Submit”
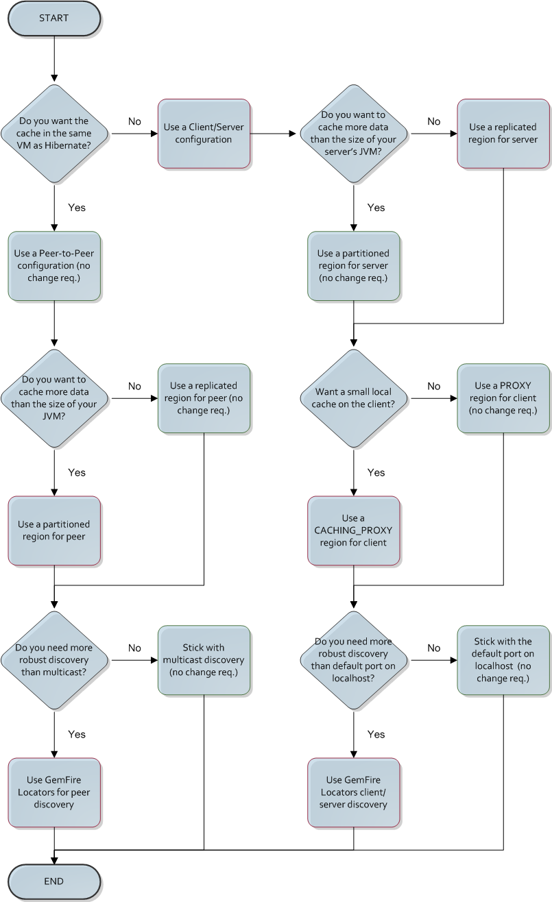
Advanced Configuration (Hibernate Cache Module)
You need to enable Javascript.
Bosch C26 Continuous Flow
Change is the only Constant. Learn to flow with it.. Like water ...
Sealey SA401 Air Operated Continuous Flow Grease Gun - Pistol Type
Fishbone Diagram (aka Ishikawa diagram or cause-and-effect diagram)
... constant ebb and flow. Sometimes things move at a snail’s-pace and
The constant free flow of communication amount us-enabling the free ...
... what you want? 1 request,multiple quotations Get Quotations Now
Quality Documents
Leave a Reply Click here to cancel reply.
... the flow of concentration is continuous like the flow of oil
... flow of concentration is continuous like the flow of oil. - Patañjali
... to maximize their profits while also creating a constant cash flow
Quotation flow [2. Approve the Quotation] screen]
Continuous Flow Hot Water Service Installation
3d Continuous Illustration 6 Stages Quote Process Flow Chart ...
How does VECAP work?
Funny Quotes Contact Us DMCA Notice
There's a constant flow of child actors. It's kind of funny to watch ...
Follow For The Continuous
Nine Guidelines for Flow in the Office
Flow regulator / Constant flow
Copy the link below to share an image of this quote:
Found on pinerly.com
everything is always changing constantly
Constant labor of one uniform kind destroys the intensity and flow of ...
continuous improvement helps organizations become more effective in ...
Copy the link below to share an image of this quote:
Abraham Lincoln quotes about religion Abraham Lincoln Quotes albert-einstein-quotes.png Albert Einstein Quotes Bill Gates Quotes I choose a lazy person to do a hard job. Because a ... Bill Gates Quotes Best Bob Marley Quotes 2013 5 Bob Marley Quotes Bruce Lee Quotes Bruce Lee Quotes Buddhism quotes, buddhism quotes on life, buddhist sayings Buddha Quotes Confucius Beauty Quotes Confucius Quotes john f kennedy jfk quotes 6 John F. Kennedy Quotes John-lennon-quote-on-life.jpg John Lennon Quotes Mahatma Gandhi Quotes Mahatma Gandhi Quotes ... monroe quotes marilyn monroe love quotes marilyn monroes quotes quotes Marilyn Monroe Quotes mark twain quotes sayings Mark Twain Quotes

Quotes

  • Authors
  • Topics
  • Movie Quotes
  • TV Show Quotes

QuotesGram

  • About Us
  • Contact Us
  • Quote of the Day

Terms

  • Privacy Policy
  • Terms & Conditions
  • Copyright Complaint

Follow Us

  • Facebook
  • Twitter
  • Pinterest
  • Instagram

Share Quote

Report Quote

Your intellectual property
Thank you!

Add Quote




Thank you!

Login with

or
Looking to create an account?
Forgot your password?
Already have an account? Login