QuotesGram
  • Join
  • Authors
  • Topics
  • Movies
  • TV Shows

Quotes About Cash Flow

Thank you! Don't forget to confirm subscription in your email.

Flow Quotes
Cash Quotes
The importance of money flows from it being a link between the present ...
Importance-of-a-Cash-Flow-Statement.jpg
The resulting debtors’ statement will have your headersand footers ...
understand cash flow and cash-flow problems. I didn't understand it ...
... If the ideas are good, cash will somehow flow to where it is needed
Start Ups 101: Fixing Cash Flow Woes
quotes sayings and quotes quotes quotes quotes friendship quotes about ...
money flow
Some words of Encouragement...
Streamline the quote-to-cash process.
Quote to Cash Process Flow Chart
quote to cash process flow chart
Flow Quotes
money flow
Money flows
Figure 1-3 Order to Cash Business Process Flow (2 of 2)
Quotes About Cash Flow
... . libros robert kiyosaki rich dad poor dad cashflow pdf book quotes
Many people forget that ABUNDANCE goes beyond just the MONEY ...
kendrick lamar, quotes, sayings, money flow like water
Confusion About Money at JPM
money flow
Cash Flow - Money Management #quote #sandrasimmons http ...
Order To Cash Process Improvement Map
What is involved in the quote-to-cash process flow?
Cash Flow Cartoon
Upload Login Signup
Image: quote-happiness-is-a-positive-cash-flow-...337138.jpg]
... Siebel CRM Integration Pack for Oracle Order Management: Order to Cash
Valuation Analysis
my favorite quotes for entrepreneurs with case studies inside
money flow
Real-world example: CAT’s cash flow statement
Free cash flow Picture Slideshow
Quote To Cash Process Flow
Field Service Quotes
Cash Quotes
Quality Documents
Quote to Cash Process Flow
SAP Order to Cash Process Flow
Perhaps this] borrowing to create cash flow
Learn to master your Perfect Cash Flow Cycle!
... bills flowing out of a faucet to represent the concept of 'Cash Flow
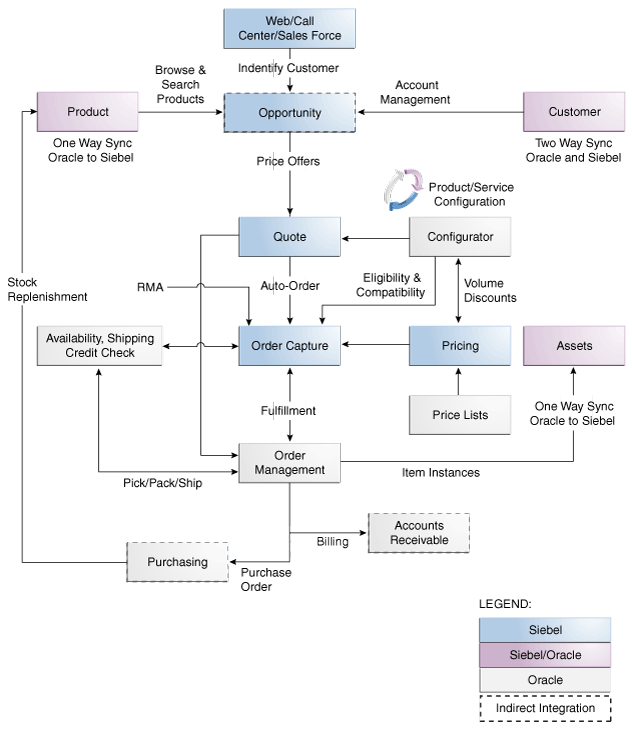
Figure 6-1 Quotes Process Integration
Understanding Cash Flow October 2011
Quote to Cash
This flow starts with a new order, an order revision, future-dated ...
Status pictures, funny not Funny Cash Quotes Young Money Cash Money Billionaires Quotes Cash Money Quotes Abraham Lincoln quotes about religion Abraham Lincoln Quotes albert-einstein-quotes.png Albert Einstein Quotes Bill Gates Quotes I choose a lazy person to do a hard job. Because a ... Bill Gates Quotes Best Bob Marley Quotes 2013 5 Bob Marley Quotes Bruce Lee Quotes Bruce Lee Quotes Buddhism quotes, buddhism quotes on life, buddhist sayings Buddha Quotes Confucius Beauty Quotes Confucius Quotes john f kennedy jfk quotes 6 John F. Kennedy Quotes John-lennon-quote-on-life.jpg John Lennon Quotes Mahatma Gandhi Quotes Mahatma Gandhi Quotes

Quotes

  • Authors
  • Topics
  • Movie Quotes
  • TV Show Quotes

QuotesGram

  • About Us
  • Contact Us
  • Quote of the Day

Terms

  • Privacy Policy
  • Terms & Conditions
  • Copyright Complaint

Follow Us

  • Facebook
  • Twitter
  • Pinterest
  • Instagram

Share Quote

Report Quote

Your intellectual property
Thank you!

Add Quote




Thank you!

Login with

or
Looking to create an account?
Forgot your password?
Already have an account? Login