QuotesGram
  • Join
  • Authors
  • Topics
  • Movies
  • TV Shows

Semantic Web Quotes

Thank you! Don't forget to confirm subscription in your email.

Leveraging Semantic Web
Semantic Web
Change is inevitable: What Semantic Web and Web 3.0 mean for IA
These are the properties the semantic web Pictures
These are the properties the semantic web Pictures
Leveraging Semantic Web...
The world is like a novel; it's a novel in which you are a character ...
Semantic Web Engineering
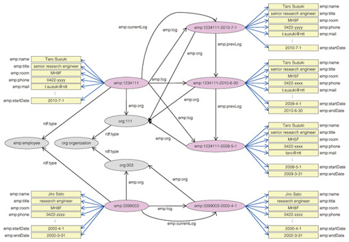
20) RDF Graphs
download this How Semantic Web Works picture
... improving user experience semantic web publishing technology Pictures
Funny Quotes Contact Us DMCA Notice
download this Semantic Map For Shelter House Building picture
Semantic Web - Definition The Semantic Web is an extension of the ...
Funny Quotes Contact Us DMCA Notice
Semantic Web Engineering
Semantic Web Engineering
Introduction The Semantic Web
Leveraging Semantic Web...
Leveraging Semantic Web...
Semantic web wordle.JPG
Web pages are designed for people. For the Semantic Web, we need to ...
to see this picture in a recent presentation on the Semantic Web ...
Thinking Maps Graphic Organizers
Amazon Introduction The...
... .com/web-design-tutorials/semantic-blockquotes-with-jquery.html
Semantic Web Engineering
download this Data Mining And Semantic Web Losing Steam picture
These are the properties the semantic web Pictures
Web The Semantic Vision Originating From
Semantic Web Engineering Image
download this Semantic Work Modeling Microformats Set Web Pages ...
Introduction The Semantic Web
Why the Semantic Web will Never Work
Introduction The Semantic Web
Free Download You Give...
Semantic Web Engineering...
Semantic Web Engineering
Semantic Web Layers
Semantic Web...
Introduction The Semantic Web
Semantic Web Engineering
Semantic Web Web 3 0 Engineering 110
Semantic Web Engineering
Abraham Lincoln quotes about religion Abraham Lincoln Quotes albert-einstein-quotes.png Albert Einstein Quotes Bill Gates Quotes I choose a lazy person to do a hard job. Because a ... Bill Gates Quotes Best Bob Marley Quotes 2013 5 Bob Marley Quotes Bruce Lee Quotes Bruce Lee Quotes Buddhism quotes, buddhism quotes on life, buddhist sayings Buddha Quotes Confucius Beauty Quotes Confucius Quotes john f kennedy jfk quotes 6 John F. Kennedy Quotes John-lennon-quote-on-life.jpg John Lennon Quotes Mahatma Gandhi Quotes Mahatma Gandhi Quotes ... monroe quotes marilyn monroe love quotes marilyn monroes quotes quotes Marilyn Monroe Quotes mark twain quotes sayings Mark Twain Quotes

Quotes

  • Authors
  • Topics
  • Movie Quotes
  • TV Show Quotes

QuotesGram

  • About Us
  • Contact Us
  • Quote of the Day

Terms

  • Privacy Policy
  • Terms & Conditions
  • Copyright Complaint

Follow Us

  • Facebook
  • Twitter
  • Pinterest
  • Instagram

Share Quote

Report Quote

Your intellectual property
Thank you!

Add Quote




Thank you!

Login with

or
Looking to create an account?
Forgot your password?
Already have an account? Login